Library
Project:
Interfaces
Types Folder
Library
Welcome to your model
To get started navigate through the model via the index on the left
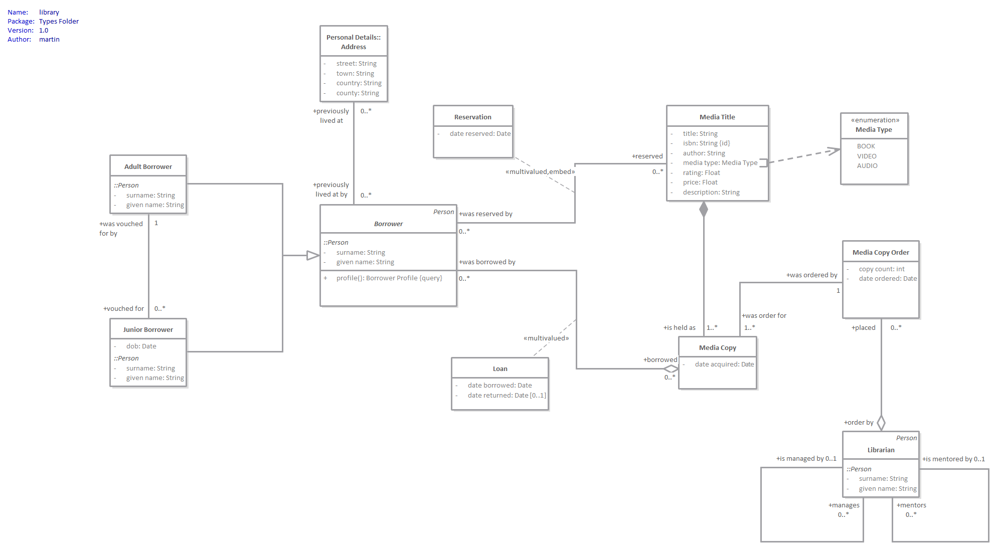
library : Class diagram
Created:
15/01/2023 09:59:13
Modified:
17/02/2025 08:24:26
Project:
Author:
martin
Version:
1.0
Advanced:
ID:
{D5B6B8C9-A232-4b53-8A6B-824772C8FE7D}
The Library model contains the key types and depends on the core-types and the personal details packages.<br/>