Model
Project:
dependencies
property-ownership
Welcome to your model
To get started navigate through the model via the index on the left
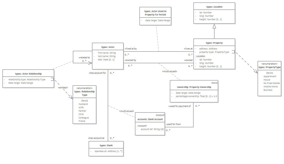
property-ownership : Class diagram
Created:
04/03/2025 12:12:18
Modified:
27/03/2025 07:27:09
Project:
Author:
martin
Version:
1.0
Advanced:
ID:
{4043D684-A3C8-453f-9946-2190F396AE66}